library(crmPack)
data <- DataDA(
x = c(0.1, 0.5, 1.5, 3, 6, 10, 10, 10),
y = c(0, 0, 1, 1, 0, 0, 1, 0),
ID = as.integer(1:8),
cohort = as.integer(c(1, 2, 3, 4, 5, 6, 6, 6)),
doseGrid =
c(
0.1, 0.5, 1.5, 3, 6,
seq(from = 10, to = 80, by = 2)
),
u = c(42, 30, 15, 5, 20, 25, 30, 60),
t0 = rep(0, 8),
Tmax = 60
)
emptydata <- DataDA(
doseGrid = c(
0.1, 0.5, 1, 1.5, 3, 6,
seq(from = 10, to = 80, by = 2)
),
Tmax = 60
)Rolling continual reassessment method (CRM) for dose escalation
Examples
This vignette demonstrates how to implement a rolling continual reassessment method (CRM) for dose escalation using the
crmPack package. This design is attractive when reducing the trial duration is a priority, as it allows enrolling new patients before the outcomes of previously enrolled patients are fully observed.
Please note that for understanding this vignette easily, it is recommended to first read the methodology paper introducing the rolling CRM design. (Zhu et al. 2021)
Example 1: Recommend a dose for the next cohort
Setting up the data
Structure of the model class
npiece_ <- 10
Tmax_ <- 60
lambda_prior <- function(k) {
npiece_ / (Tmax_ * (npiece_ - k + 0.5))
}
model <- DALogisticLogNormal(
mean = c(-0.85, 1),
cov = matrix(c(1, -0.5, -0.5, 1), nrow = 2),
ref_dose = 56,
npiece = npiece_,
l = as.numeric(t(apply(as.matrix(c(1:npiece_), 1, npiece_), 2, lambda_prior))),
c_par = 2
)Obtain the posterior
options <- McmcOptions(
burnin = 10,
step = 2,
samples = 1e2
)
set.seed(94)
samples <- mcmc(data, model, options)Use ggmcmc to diagnose
library(ggmcmc)
alpha0samples <- get(samples, "alpha0")
print(ggs_traceplot(alpha0samples))
print(ggs_autocorrelation(alpha0samples))
Plot the model fit
plot(samples, model, data, hazard = TRUE)
plot(samples, model, data, hazard = FALSE)
prior mean curve
emptydata <- DataDA(doseGrid = c(
0.1, 0.5, 1.5, 3, 6,
seq(from = 10, to = 80, by = 2)
), Tmax = 60)
Priorsamples <- mcmc(emptydata, model, options)
plot(Priorsamples, model, emptydata, hazard = FALSE)
Escalation rules
Need to fill in (use the same rule in the section 8 of “using the package crmPack: introductory examples”)
myIncrements <- IncrementsRelative(
intervals = c(0, 20),
increments = c(1, 0.33)
)
nextMaxDose <- maxDose(myIncrements, data = data)
myNextBest <- NextBestNCRM(
target = c(0.2, 0.35),
overdose = c(0.35, 1),
max_overdose_prob = 0.25
)
mySize1 <- CohortSizeRange(intervals = c(0, 30), cohort_size = c(1, 3))
mySize2 <- CohortSizeDLT(intervals = c(0, 1), cohort_size = c(1, 3))
mySize <- maxSize(mySize1, mySize2)
myStopping1 <- StoppingTargetProb(target = c(0.2, 0.35), prob = 0.5)
myStopping2 <- StoppingMinPatients(nPatients = 50)
myStopping <- (myStopping1 | myStopping2)Recommended dose for the next cohort
doseRecommendation <- nextBest(myNextBest,
doselimit = nextMaxDose,
samples = samples,
model = model,
data = data
)
doseRecommendation$plot
doseRecommendation$value
#> [1] 0.1Example 2: Run a simulation to evaluate operating characteristics
Set up safety window and DADesign to be completed
mysafetywindow <- SafetyWindowConst(c(6, 2), 7, 7)
design <- DADesign(
model = model,
increments = myIncrements,
nextBest = myNextBest,
stopping = myStopping,
cohort_size = mySize,
data = emptydata,
safetyWindow = mysafetywindow,
startingDose = 3
)Set up true curves
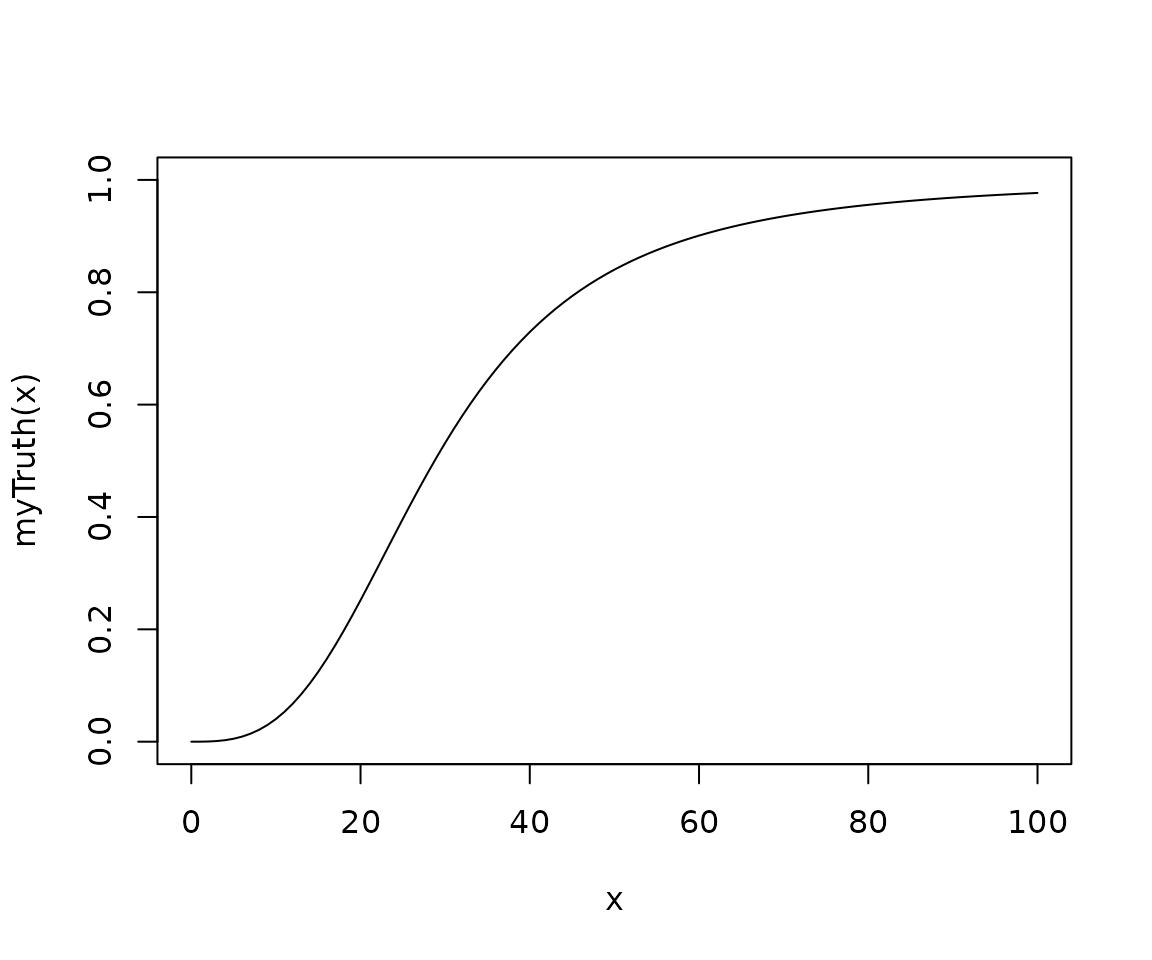
myTruth <- probFunction(model, alpha0 = 2, alpha1 = 3)
curve(myTruth(x), from = 0, to = 100, ylim = c(0, 1))
onset <- 15
exp_cond.cdf <- function(x) {
1 - (pexp(x, 1 / onset, lower.tail = FALSE) - pexp(28, 1 / onset, lower.tail = FALSE)) / pexp(28, 1 / onset)
}Perform the simulations
mySims <- simulate(design,
args = NULL,
truthTox = myTruth,
truthSurv = exp_cond.cdf,
trueTmax = 80,
nsim = 2,
seed = 819,
mcmcOptions = options,
firstSeparate = TRUE,
deescalate = FALSE,
parallel = FALSE
)Interpret the simulation results
Use a similar way as section 9.2 in the “using the package crmPack: introductory examples” document
a <- summary(mySims, truth = myTruth)
b <- mySims@data[[1]]
plot(mySims)
plot(b)
mySims@stop_reasons[[2]]
#> [[1]]
#> [1] "Probability for target toxicity is 84 % for dose 24 and thus above the required 50 %"
#>
#> [[2]]
#> [1] "Number of patients is 24 and thus below the prespecified minimum number 50"References
Zhu, Jiawen, Daniel Sabanés Bové, Ziwei Liao, Ulrich Beyer, Godwin Yung, and Somnath Sarkar. 2021. “Rolling Continual Reassessment Method with Overdose Control: An Efficient and Safe Dose Escalation Design.” Contemporary Clinical Trials 107: 106436. https://doi.org/https://doi.org/10.1016/j.cct.2021.106436.